FAQ
Unter frequently asked Questions finden Sie, neben dem Anschlussplan für die Zubehörartikel, Informationen, die öfter erfragt werden und andere hilfreiche Informationen.
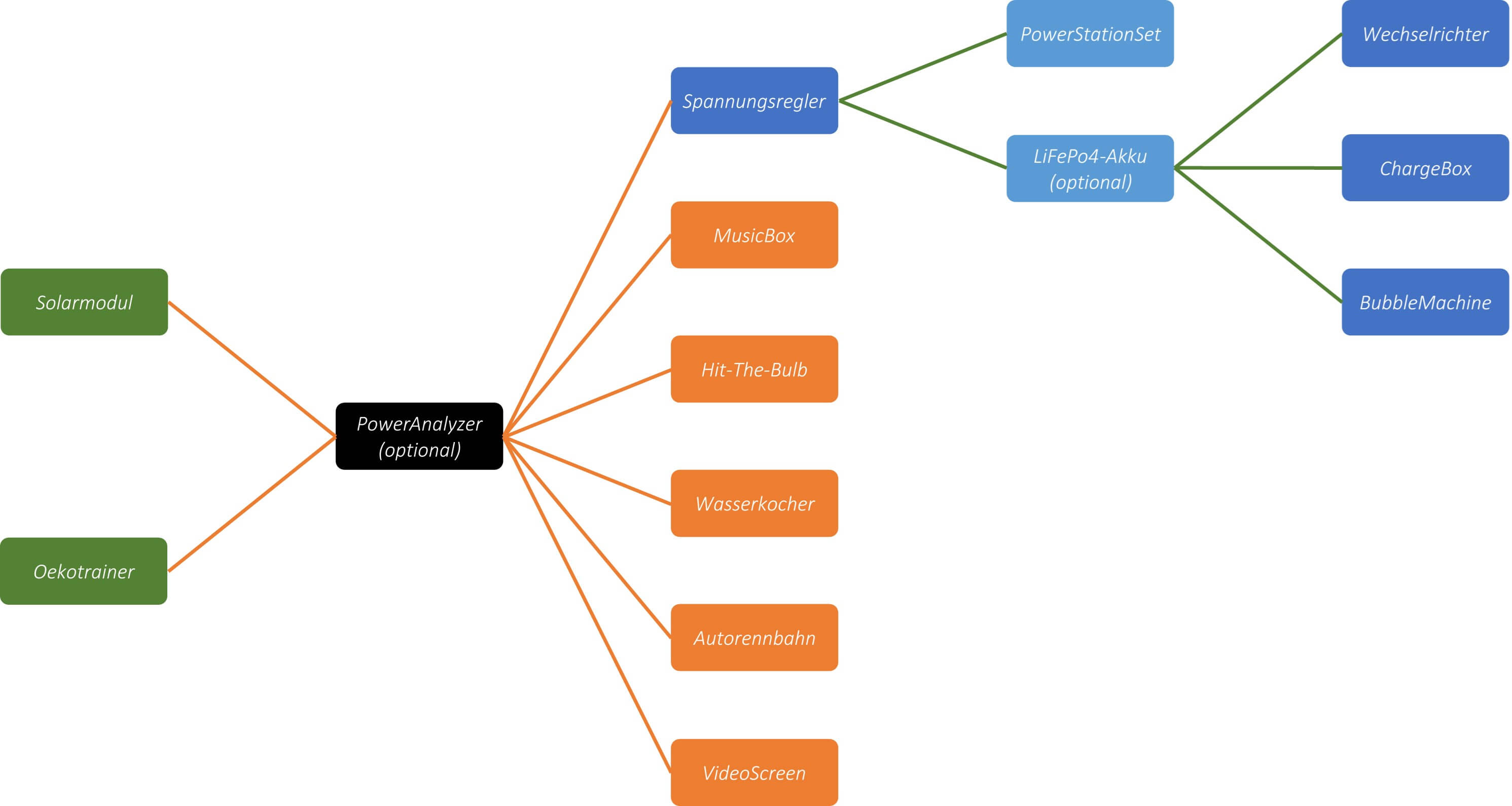
Anschlussplan
Einige Zubehörteile benötigen einen Spannungswandler für den korrekten Betrieb. Welche Komponenten jeweils benötigt werden können Sie dem nachfolgenden Anschlussplan oder der jeweiligen Artikelbeschreibung entnehmen. Vergessen Sie bitte nicht die entsprechenden Anschlusskabel und ggf. Verlängerungskabel mitzubestellen.

Welche Fahrräder sind geeignet?
Der Oekotrainer eignet sich für 20-28 Zoll Räder (min Reifengröße: 20x1,75, max. Reifengröße 28x1.75), also auch für Kinderräder und Klappräder. Sollten Sie ein Fahrrad mit kleinen Rädern verwenden, bedenken Sie bitte, dass das Fahrrad dann unter Umständen stark nach vorne geneigt steht.
Das Rad wird an der Hinterachse eingespannt. Nicht geeignet sind deshalb Fahrräder mit Nabenschaltung, bei denen der Schaltzug seitlich aus der Hinterachse geführt wird (z.B. Shimano Klickbox), Fahrräder, bei denen das Hinterrad mit Flügelmuttern befestigt wird oder Fahrräder, bei denen die Achsmuttern aus einem anderen Grund nicht zugänglich sind. Fahrräder mit Steckachse müssen mit einer Steckachse für Rollentrainer ausgestattet werden (z.B. robertaxleproject).
Bei Fahrrädern mit Hutmutter, muss darauf geachtet werden, dass die verbauten Hutmuttern einen stabilen Eindruck machen und aus einem Teil gefertigt sind (Hut nicht aufgelötet).
Mountainbike-Reifen sind aufgrund der Geräuschentwicklung für Rollentrainer ungeeignet.
Insbesondere beim Betrieb leistungsintensiver Verbraucher sollte mit dem verwendeten Rad im größten Gang mindestens 30 km/h schnell gefahren werden können.
Was kann man mit dem Oekotrainer machen?
Pädagogik
Der Oekotrainer eignet sich optimal für den Einsatz in Schulen und außerschulischen Bildungseinrichtungen. Er schafft die Brücke zwischen Physikunterricht, Umweltbildung und Bewegung und bildet damit die Grundlage für fächerübergreifendes Arbeiten in der Umweltbildung. Der didaktische Wert des Oekotrainers ist durch den spürbaren Zusammenhang zwischen eingesetzter Muskelkraft und angeschlossenem Verbraucher enorm.
Fahrradkino und Fahrraddisco
Mit 8 Radlern auf Oekotrainern den Strom für eine Filmaufführung erzeugen? Das ermöglicht die Fahrradkinoanlage. Die erzeugte Energie wird dabei zunächst in einem Akku gepuffert und dann über einen Wechselrichter an Beamer und Soundanlage abgegeben. Die von jedem Radler erzeugte Leistung wird oben im Film eingeblendet.
Selbstverständlich kann man den Beamer auch weglassen und nur Strom für eine Disco oder Liveband erzeugen.
Eventtools und Messeaufbauten
Mit dem Oekotrainer und den Zusatztools sichern Sie sich die Aufmerksamkeit Ihrer Kunden und Interessenten. Sport mit Zusatznutzen Kleinverbraucher wie Handys, Energiesparbirnen, LED-Lichter oder auch Laptops können problemlos betrieben bzw. aufgeladen werden. Durch die optional erhältlichen Akkus kann die erzeugte Energie auch zwischengespeichert werden.
Sport mit Zusatznutzen
Kleinverbraucher wie Handys, Energiesparbirnen, LED-Lichter oder auch Laptops können problemlos betrieben bzw. aufgeladen werden. Durch die optional erhältlichen Akkus kann die erzeugte Energie auch zwischengespeichert werden.
Wie wird das Rad eingespannt?
Das Rad wird direkt an den Hutmuttern bzw. am Schnellspanner der Hinterachse eingespannt. Sollte der Schnellspanner des Fahrrads nicht passen, verwenden Sie bitte den mitgelieferten. Anschließend wird der Generator mit einer Hand gegen das Hinterrad des Rades gedrückt. Mit der anderen Hand wird die Schraube zum Fixieren der Rolle fest angezogen. Wenn der Reifen bis zum maximal zulässigen Druck aufgepumpt ist, erzielen Sie die besten Ergebnisse.
Welche Leistung kann ich mit dem Oekotrainer erzeugen?
Beim Pedalieren wird Gleichstrom mit einer drehzahlabhängigen Ausgangsspannung (ca. 0-50 Volt DC) und einem maximalen Strom von 36 Ampere erzeugt. Dadurch ergibt sich eine max. Ausgangsleistung von über 1000W (ein durchschnittlich trainierter Mensch kann dauerhaft ca. 80W, kurzfristig bis zu 1000W erzeugen). Der Generator arbeitet dabei mit einer Effizienz von bis zu 85%.
Was für Steckverbinder werden verwendet?
Kann der Oekotrainer auch ins Ausland geliefert werden?
Ins Ausland kann wegen geltendem Recht in Zusammenhang mit den Regelungen zum ElektroG leider nur an gewerbliche Käufer geliefert werden. Ich bitte um Verständnis.
Kann ich mit dem Oekotrainer meine eigene Powerstation (Fremdhersteller) laden?
Grundsätzlich ist das mit der Kombination aus Oekotrainer Spannungsregler und einem entsprechenden Steckeradapter (Anderson Powerpole --> Steckersystem der Powerstation) möglich, wenn der Spannungsregler auf den max. Spannungswert der Powerstation eingestellt wird. Allerdings kann es zu unerwartetem Verhalten kommen. Z. B. kann der MPPT-Tracker am Solareingang der Powerstation dafür sorgen, dass die Leistung bei einer Änderung der Trittfrequenz erst mal heruntergeregelt wird. Leider kann also weder eine Garantie für einwandfreie Funktion, noch für einen evtl. Defekt der Powerstation gegeben werden.